版权归作者所有,任何形式转载请联系作者。
作者:allanscyan(来自豆瓣)
来源:https://www.douban.com/note/621243092/
参考:中國君主世系圖列表#远古及三代https://zh.wikipedia.org/wiki/%E4%B8%AD%E5%9C%8B%E5%90%9B%E4%B8%BB%E4%B8%96%E7%B3%BB%E5%9C%96%E5%88%97%E8%A1%A8#%E8%BF%9C%E5%8F%A4%E5%8F%8A%E4%B8%89%E4%BB%A3
前言
中國曆史悠久,所謂五千年曆史,本此說法,乃自三皇五帝起。基于考古發現,西方學者所認同之中國曆史自殷商(即自公元前壹六〇〇年)起,中國曆史爲三千六百年有奇。但若僅僅以考古發現爲定論,猶太聖經、希臘曆史所謂有記錄以來曆史方爲多少?且不論有記錄之曆史,實基于無記錄之曆史,非其所生,認同其下文、否決其上文,以不知者爲不存,豈非武斷!中國五千年曆史,不可置疑。
某論「曆史發展不取決于個人」雲雲,甚無所謂也。南美蝶翅振,北美起飓風,由此及彼者,蝴蝶效應也;氫彈何以爆,原子彈與焉,由點及面者,連鎖反應也!
曆代君臣,于必然之勢,左右之、推抑之,于政治、軍事方面,即非必然作用,得爲關鍵作用;此說非否認曆代平民人物之曆史作用:曆代百姓,于漸進之勢,適應之、改良之,于文化、風俗方面,承上啓下、推波助流,爲曆史發展之充分作用。然善醫者如孫思貌,善茶者如陸羽,善山水者如郦道元,惜乎屈指可數;然推今之文化繁複如此,度古之仁人志士可勝道哉!于可見經傳者,必百不存壹,于今已不可窮考!
雖然,“君爲史綱”,論史必得論益號、廟號或年號,余以有限之力搏無限之史,參「東平蚩尤」(網名)初作,雜並列國,錄曆代帝王世系如下,起于黃帝、訖于宣統,凡十九代,以備觀焉。
凡例
①阿拉伯數字如1、2、3者置于圓圈者,順曆代君主次序也,其名右爲君主終年之歲,其下爲在位公元紀年時段;特例如明英宗變者不累述;其以豎線序父子、以橫線並兄弟。
②周公制謚法,周前無益號君王,記以名;唐初益號始亂,無不以溢美之詞,則唐以前帝王記以益號,唐以至于元記以廟號;明起皇帝年號不改,記以年號。
③朝代更叠,或禅讓、或革命,前者鮮有,就五帝而言「自黃帝至舜、禹,皆同姓而異其國號」,有條件之禅讓,後者多且或托前者之名,無足道哉;
④君主世襲,或父承子繼、或兄終弟及,前者實基于宗法嫡長制,爲常法,後者見行于殷商、趙宋初或子嗣不興時。
⑤曆代紛纭時,如東周、秦漢、兩漢、三國、魏晉南北朝、五代十國、宋遼金之際,列國並列,以便比對。
五帝以德第一(约公元前25世纪―前21世纪)
按史遷,五帝爲黃帝、颛顼(zhuān xū)、帝喾(kù)、堯、舜也;三聖王爲夏禹、商湯、周文武。三王者其祖或爲五帝直系後裔,如殷(商)契、周後稷(棄),或爲五帝旁系賢臣,如夏禹。


五帝世系
夏以忠第二(约公元前21世纪―约前16世纪)
舜崩:「諸侯朝觐者不之丹硃(堯帝子)而之舜,獄訟者不之丹硃而之舜,讴歌者不讴歌丹硃而讴歌舜。」
禹崩:「以天下授益…益讓帝禹之子啓…禹子啓賢,天下屬意焉…諸侯皆去益而朝啓,曰“吾君帝禹之子也”。」時代發展,至夏時人心不古,成功無法再複制,“有條件禅讓”終于無法持續,托名于賢良而父承子繼,終至于不可逆,禅讓制讓位于世襲制。
三聖王之首夏禹,開九州(冀、兖、青、徐、揚、荊、豫、梁和雍)、治山川、定九鼎(象九州)、崩于會稽(今浙江紹興);自太康失國、後羿(傳說射日)代夏,至後少康中興,方坐穩江山。傳17世至夏桀而亡。夏姒姓,或都今“二里头遗址”处,十七王。周封夏後“東樓公”于杞(人憂天),春秋戰國之際楚滅之,國除。

夏世系
商(殷)以巫第三(约公元前1600年―前1046年)
「桀…召湯而囚之夏台…已而釋之。湯修德,諸侯皆歸湯,湯遂率兵以伐夏桀。桀走鳴條..謂人曰:吾悔不遂殺湯於夏台,使至此。」「纣…囚西伯羑裏…西伯之臣闳夭之徒,求美女奇物善馬以獻纣,纣乃赦西伯…西伯滋大,纣由是稍失權重。」何其相似,所謂“君以此始,必以此終”。
三聖王之次商湯,網開壹面,網絡豪傑如伊尹,伊尹以烹饪說之以進用,卒滅夏,移國祚于商。商人尚鬼,至于以天幹地支爲帝號,如商纣號帝辛者;重占蔔至于以甲骨占吉凶,後代所謂甲骨文者。商人多次遷都,至盤庚遷都于河北“朝歌”。
至商纣,“築鹿台、以酒爲池、懸肉爲林、制炮烙之刑…諸侯多叛纣而往歸西伯”,與其前夏桀“不務德而武傷百姓,百姓弗堪。” 與其後周厲“國人莫敢言,道路以目。”周幽網”烽火戲諸侯”何其相似來哉!今所謂成功者各個不同(不可複制),失敗者幾乎個個相同。
商纣時“微子去之,箕子爲之奴,比幹谏而死”。武王伐纣,周有天下,封纣子武庚續殷祀,其與周公兄管叔、弟蔡叔謀作亂,被誅。周封纣王弟微子于宋,宋襄公曾以霸主自居于齊桓公後,戰國時宋滅于陳田氏齊闵王,見于《史記·宋微子世家》。封叔父箕子于朝鮮,過殷墟乃作《麥秀歌》曰:”麥秀漸漸兮,禾黍油油。彼狡童兮,不與我好兮!”,悔恨商朝亡國。比幹刨心早于商亡,後世至今奉爲“文財神”。
商子姓,自汤至纣传凡五十世。商王朝曾多次迁都。《竹书纪年》记载,商王仲丁自亳(河南商丘)迁于嚣、河亶甲自嚣迁于相、祖乙(《史记》记载祖乙迁邢)迁庇、南庚“自庇迁于奄”、盘庚“自奄迁于北蒙,曰殷”。

商
周以禮第四(前1046年―前221年)
傳說周文王「其囚羑裏,蓋益易之八卦爲六十四卦。」與孔子退而治五經、韓非囚而作說難孤憤篇,史遷稱焉。然文王可謂隱忍之至,以「他奇怪物」賂纣王得出,實與按以儒家,以不正之道求正義,君子不爲也,然史家取春秋大義,爲賢者諱之。
謚法曰:經天緯地曰文,文王得焉;克定戡亂曰武,武王稱焉。武王兩合諸侯,先會于孟津者諸侯八百,實爲試探衆心,後會牧野(朝歌郊野)者以伐纣,蓄力而發以致人。滅殷,移祚于周,周姬姓。
西周(公元前1046年―前771年)
「殷鑒不遠,在夏後之世」周人時刻警惕,其措施爲:武王制封建,遷社稷于宗周以近遠東,建成周于洛陽以控關東,遍封同姓與天下諸侯雜處,此爲政治改革;周召建禮樂,序王諸侯卿大夫士五等級,賜公侯伯子男五等爵,制宗法以定各級嫡長繼承法,此爲文化改革。如此,天下井然。周人尚禮,良有以也。
武王崩,成王幼,周公召公輔政,實爲“第壹次共和執政”。周公賢能,創禮樂制度、坐成周洛陽以控關東之地,勢力範圍天下太半。然所謂主少國疑,以召公之賢尚且懷疑,纣子武庚與管蔡作亂無可奇怪。成王發金滕之書,知前者周公願代武王死之事,君臣乃釋疑。
其後,成王桐葉封弟虞叔于晉,實踐“君無戲言”,康王征伐鬼方,並爲“成康之治”;昭王南征,楚人進膠船王溺;穆王八駿,西至昆侖山,與西王母會,在位五十五年,周之在位者之最;至于厲王禁人謗己,實行“中國首次文字獄”,國人道路以目、終致暴動失國。或曰厲王實爲“積重難返局面”改革家,重用專長人、不用舊臣世族,以至于遭人議論,與商鞅變秦法,不樂意有人先雲不便後雲甚好,其情同、其勢異:厲王時舊勢力強于王權,商鞅時孝公權強于世族,故然。周厲王益曰厲,與隋炀帝益曰炀,情況類似。
厲王後宣王中興,局面維持不久,後繼幽王實爲昏君,無故烽燧招諸侯勤王再三,後內鬼申侯勾結外族犬戎,再招諸侯不至,以慘重教訓上演曆史“狼來了”。後至平王遷都,西周結束。西周關中鎬京,十二王,凡二百七十六年。

周世系
东周(公元前770年-前221年)
鎬京殘破,平王東遷至成周洛邑(洛陽),授秦抵禦“戎寇”之事,後「周室衰微,諸侯疆並弱,齊、楚、秦、晉始大,政由方伯。」王之事不聞,惟聞諸侯如何,其卑微若此。東周都宗周洛陽,二十五王,凡五百五十一年。

春秋形勢
春秋(公元前770年-前476年)
春秋五霸(或五伯)者,齊桓、晉文、楚莊、吳阖闾、越勾踐也。齊桓公以“五侯九伯,若實征之”之號,用管仲、鮑叔之謀,九合諸侯壹匡天下,開尊王攘夷、夾輔周室風氣之先。晉文隨之,重耳人生大半于羁旅,曆遭世故人眼,齊桓公養之不用、曹公羞之以窺癖、楚王期之退避、秦穆公送歸續所謂“秦晉之好”,然其後勵精圖治,雖退避三舍而後敗楚國于城濮,名揚天下、天下賓服。楚莊王“不鳴則已壹鳴、驚人不飛則已壹飛沖天”,問鼎中原、所向披靡。吳王阖闾,楚伍子婿輔之、齊孫武將軍,西滅楚、北拒齊,名震天下。越王勾踐,臥薪嘗膽,用範蠡文種計,隱忍逆襲,卒並吳地。
战国(公元前475年-前221年)
「春秋無義戰」,戰國唯利,更無義戰。

戰國形勢
戰國七雄者,秦、楚、燕、齊、趙、魏、韓也,並宋、魯、衛、中山、越,凡強國十二。首先“必先正名也”,趙魏韓三家分晉、田代齊姜,周王室認可。其次爲變法圖強,魏用吳起強軍、韓用申害強王權、趙用胡服騎射、秦用商鞅變法、齊用孫膑抗魏、燕用樂毅複仇。再者,兼並弱國,魏以武卒山河險固,韓滅鄭遷都新鄭,趙東滅中山、北抵代地,秦南取漢中、 西舉巴蜀,齊滅宋,楚東滅吳越、北並魯地。
最後,秦並六國。秦“奮六世之余烈”,以連橫、遠交近攻破六國之合縱,日侵月削,諸侯恐懼,六國並軍扣關以拒秦而不遂,以秦兵尚首功成虎狼之師也。
公元前256年,周赧王崩,秦國攻入雒邑,西周公降,周朝滅亡。前249年,秦相邦呂不韋滅東周公,周不祀。周凡三十七主,享國八百六十七年。
秦驅虎狼之師,所向披靡。公元前231年,韓王安請降,韓國亡。公元前229年,王翦、桓率虜趙王遷,趙國亡。公元前225年,王贲降魏王假,魏國亡。公元前222年,王贲俘燕王,燕國亡。公元前222年,王翦虜楚王負盧,楚國亡。公元前221年,齊王建圖僥幸不成,餓死,齊國亡。公元前209年,秦二世廢衛君爲庶人,周之列國,衛最後亡。
秦





楚
齐
燕
赵
魏
韩
秦以法第五(公元前221年-前207年)
秦王嬴政已並天下,自以爲“德兼三皇、功過五帝”,自號曰“皇帝”。欲傳世以壹至萬,除謚法、行郡縣制、均度量衡,通直道北拒匈奴、造樓船南平湘粵,天下壹統。始皇之心,志得意滿,乃建阿房宮、營骊山陵,敕修馳道、五巡天下,北至碣石刻石紀功,東封泰山、臨琅琊,西抵隴西、北地,南浮潇湘、錢塘,冠蓋相屬,天下矚目。高祖(劉邦)縱觀,喟然太息曰:“嗟乎,大丈夫當如此也!”項梁與籍(項羽)俱觀,籍曰:“彼可取而代也。”

秦始皇五巡天下
公元前210年七月,始皇崩于沙丘平台。沙丘者,不祥之地也:昔趙李兌囚主父于沙丘,百日而君死,今秦趙高矯遺诏立胡亥,三年而秦亡:
『秦連相坐之法,棄灰于道者黥(刺字于面)。』其峻法如此,山東之人雖習不便于此,道路以目。越明年,前209年,陽城人陳勝、陽夏人吳廣揭竿而起于薪,天下雲起響應,項氏叔侄八千子弟兵應于吳會,沛公劉季鄉黨弟兄起于沛泗。前207年,趙高弑二世,孺子嬰誅趙高,沛公入關約法三章,項王平趙坑卒會師,秦自降爲王,孺子嬰獻玺绶,秦遂亡。
論曰:向者秦師所向披靡、天下聞之色變,當此贏秦國家危難之時,昔之虎狼之師,安在?“向者六合爲家,殽函爲宮,壹夫作難而七廟墮,身死人手,爲天下笑者,何也?”
竊以爲,當此之時,秦之大將王翦、王贲之輩或老或卒,無將可恃,此其壹也;秦滅六國後,聚天下之兵,鑄以金人十二,猝然事發,無兵可用,此其二也;趙高、李斯苟且其私心,矯诏殺扶蘇、囚蒙恬,濫殺宗室,兄弟離散、天下寒心,此其三也。無將、無兵而天下苦,此戰術之論。賈誼過秦論以爲“仁義不施而攻守之勢異也。”此戰略之論也。秦都咸阳,凡二帝,享国十五年。

秦朝帝王世系
漢以強第六(公元前202年—8年、25年—220年)
秦已亡,天下無主,英雄逐鹿中原。初,項王自封楚霸王,以親疏遠近封諸侯,諸侯雖有怨言,未敢發。後,漢王都漢中,心常不平,聽蕭何以韓信爲上將軍,用張良計暗度陳倉襲取關中,天下分崩離析,楚漢始爭霸。
楚漢各自東西簇聚河南,常相持于荥陽、洛陽地,不相上下,難于決勝,遂約以鴻溝爲界限、共分天下。已而,漢王聽張良計,背約“殺回馬槍”,項王猝不及防,漢軍追亡逐北、楚軍四面楚歌,遂而有垓下之敗、霸王別姬、江濱自刎事。

楚汉争霸
中國曆代帝王世系 第二篇 秦、兩漢中國曆代帝王世系 第二篇 秦、兩漢、以壹當十,非不承也;無顔江東、臨江嗟歎,可謂仁心;勇繼大旗、破除暴秦,可謂大義;而不能聽納人言,“有壹範增而不能用”,自以爲“智足以拒谏、文足以飾非”,終致覆滅,戒在壹“霸”字,惜哉!雖然,項王愛人,非僅虞姬之愛,義不烹劉太公“以及人之老”,甯死不渡烏江“知恥近乎勇”,天下免于戰禍、生民免于塗炭,非僅“婦人之仁”,君其察焉。
漢王泗下亭長,身無長技、鬥雞走狗、遊手好閑、言必罵曰,無用、無行、無德、無禮之人,苟處治世,下不過小人、上不過豪強耳。然遭亂世,得蕭何、張良、韓信三傑以爲用,聽其言、任其行,卒入關滅秦、敗項王而帝,在壹“聽”字而已!成王敗寇,雖然,劉邦全勝之前得意忘形,彭城之敗、雎水不流;危難之時舍妻棄子,滕侯不爲、君子不齒;成功之後疑殺功臣,兔死狗烹、鳥死弓藏,不仁、不義、不信可謂甚矣。
西漢(公元前202年—8年)
漢定九鼎,天下初定。高祖上馬平天下,下馬治天下,好武以禦駕親征匈奴犯險;崇文以叔孫通制禮尊帝;外拖君臣之義安諸侯之心,內多猜忌之心行平番之策,故而英布、彭越、韓信先後被誅。霸王定天下,漢叛之,漢王定天下,亦有叛,循環如此則天下塗炭矣。高祖雖不信不義,行大仁于天下,亦爲大德。
文帝節儉養德、與民休息,治大國如烹小鮮,以國初立、好動則亂,不用賈誼削藩策,“非不能也實不爲也”,此有所不爲而爲。傳三世,至景帝時,宗室諸王始疏遠,高祖功臣僅條候周勃子亞夫,用晁錯策行削藩,吳楚七國之亂起,漢景懼,誤信袁盎殺晁錯,遂決議平亂,北路以弟梁王武、窦嬰牽制方面,南路以周亞夫出武關蕩平吳楚地,七國松散聯盟,各個擊破、樹倒猢散,天下綏定,成文景之治。
武帝雖“內多欲而外施仁義”,文韬武略,“欲效唐、虞之治”不亦可乎?!修法度、崇儒禮,北擊匈奴、東收吳越、南平閩粵、西使月氏,成始皇未竟之事業。然而,武帝長于治平、短于修齊,巫蠱案發、太子被殺,以至于彌留之際,托孤于霍光,希其行周公、伊尹之賢,不料開後戚幹政之風氣,西漢、東漢亡于此累世傳染之頑疾。
昭宣中興,國家昌盛,南匈奴呼韓邪單于內附,至此,武帝北擊匈奴之事業方至巅峰,陳湯“犯我強漢者,雖遠必誅”至今傳頌!至元帝泥于儒教、不思進取,成帝亵狎群小、至無子嗣,哀帝尤癖斷袖、天下可讓,平帝十歲孩童、新莽竊柄,西漢遂無可救藥。西漢都长安曆十二帝,享國二百一十年。

两汉(含新莽)帝王世系
論曰:王莽篡位,咎由高、武。西漢無宦官幹政、黨爭之禍,雖士人不必和,依然顧全大局、“蕭規曹隨”,惟有後戚幹政不可解。漢初,劉邦無曆史經驗,呂氏坐大、差可易姓,賴功臣宗室國家乃存。武帝固執于立子殺母、後戚成事,前以衛霍北擊匈奴,成功必于後戚,則中有愛于李廣利,後則托國霍光。且無論霍光之賢否,雖賢不避親,但賢者未必均出于親、戚;風氣壹開,上行下效,至于元成哀平成時已處不可收拾之勢,天下傾危。君主之行,可不慎欤?
新莽(公元8年-23年)
新莽非今复古,操之过急又朝令夕改,民无措手足、国家凋敝,相易子而食、燔骨而炊,至绿林起于河南,赤眉起于河北,天下大乱。新莽凡一帝,历国十六年。

東漢
東漢(公元25年—220年)
光武帝劉秀,應綠林于南陽,敗新莽于昆陽,天下大振。雖兄死無名,只身河北,收天下豪傑,西平河南,南面稱朕。謚法曰:能續前業曰光,克定禍亂曰武,光武名至實歸。功成不言武可謂仁,得隴不望蜀可謂義,始終陰麗華可謂禮,突軍下昆陽可謂勇,兄死顧大局可謂智,光武帝可謂帝王君主中完人也乎!
明章二帝,嚴刑峻法,良有以也。(西)漢初大亂,則約法以寬;武帝大治,用酷吏強皇權,使天下知禮義廉恥;元成哀平時,權臣亂國,律法松弛,以至于光武時延襲至此;明章帝時,天下又治,用嚴法,天下方崇禮義。「壹張壹弛,文武之道也。」
至和、安、順、沖、質五帝,子嗣不興、後戚專權,複現西漢元成哀平之狀,甚至陷入“皇帝幼年繼位、後戚攝政、皇帝親政、鏟除後戚”之循環,皇室不興。
桓、靈帝時,宦官亦幹政,後戚、宦官、士人三方爭權,政治動蕩,乃至于靈帝崩、少帝辨立,後戚何進爲專權思殺宦官引董卓進京,漢祚遂不濟。公元220年,曹丕篡位受禅于漢獻帝,劉協封山陽公繼漢祭祀,漢遂亡天下。東漢都洛阳,傳八世共十四帝,曆一百九十五年。
三國以謀第七(公元220年-280年)
三國並非獨立朝代,本歷史而言,為東漢末年至西晉間一段歷史,為中國處於分裂狀態之亂世,其前春秋戰國,其後十六國、南北朝、五代十國、宋遼金亦如此。春秋戰國、三國、十六國、南北朝、五代十國、宋遼金均為中國六大分裂時期,其各自特點鮮明:春秋戰國,諸侯爭霸、百家爭鳴;三國,人才輩出、士族崛起;十六國,衣冠南渡、五胡紛紜;南北朝,南漢北胡、文化融合;五代十國,藩鎮割據、人心叵測;宋遼金,非不為了、是不能也。六大分裂時期,其可勝道者,惟春秋戰國、三國及南北朝三者。
三國雖未發展百家爭鳴之哲學,但人才不亞於春秋戰國,蘇子詞云:「大江東去,浪淘盡,千古風流人物…一時多少豪傑」,楊慎詞云「滾滾長江東逝水,浪花淘盡英雄」,不啻為真實寫照。
曹魏(公元220年—266年)
曹操「少機警,有權數,而任俠放蕩,不治行業」出於《三國志·魏書》,與《史記·高祖本紀》「(劉邦)意豁如也。常有大度,不事家人生产作业。」相類,豈開國之君均始遊手好閒、終后人才簇擁以得天下也歟?裴松之注引《讓縣自明本志令》曹操「(初)欲爲壹郡守,好作政教,以建立名譽,使世士明知之;故在濟南,始除殘去穢…(次)歸鄉里,秋夏讀書,冬春射獵,待天下清…(再)欲望封侯作“征西將軍曹侯”…(今)設使國家無有孤,不知當幾人稱帝,幾人稱王…」用荀彧、荀攸、賈詡、程昱、郭嘉謀,官渡之戰、北方少訂「…(故)爲子孫計,又己敗則國家傾危,是以不得慕虛名而處實禍」。擒呂布、抑袁術、戰袁紹、收張繡、平烏桓、降劉琮、間馬韓,追亡逐北,幾無遺策,終於「若天命在吾,吾为周文王矣。」
曹丕「天資文藻,下筆成章,博聞強識,才藝兼該」撰《典論》,不夠「曠大之度」者,逼迫兄弟彰植、離散宗室至「坐井觀天」。曹髦「沈毅斷識,任心而行,蓋有君人之至概焉。于時百姓彫弊,四海分崩,不先聿脩顯祖,闡拓洪基,而遽追秦皇、漢武,宮館是營,格之遠猷,其殆疾乎!」子嗣不興、適嗣不继,至於三少帝,「曹爽诛夷、齐王替位」,權移司馬氏,「高贵公才慧夙成」知司馬昭之心,而「轻躁忿肆,自蹈大祸」身為成濟所弒,陈留王「恭己南面…揖让而禅」。「三馬同槽」終至魏亡,天下歸晉。曹魏都洛陽,凡六帝,享國四十七年。

三國
蜀漢(公元221年—263年)
劉備「弘毅寬厚,知人待士,蓋有高祖之風…舉國讬孤於諸葛亮…誠君臣之至公,古今之盛軌也…機權幹略,不逮魏武。」失徐州、委曹操、去袁紹、投劉表,「然折而不撓,終不爲下者,抑揆彼之量必不容己」,失荊州、關張死,不聽趙雲計,夷陵之戰,百里聯營、潰不成軍,至諸葛武侯無「北定中原,攘除奸凶」之術,「興複漢室,還于舊都」之資。
劉禪「任賢(如諸葛、蔣、費)相則爲循理之君,惑閹豎(如陳祗、黃皓)則爲昬闇之後,自亮沒後,茲制漸虧。」鄧艾平蜀,降,「舉家東遷,既至洛陽…“此間樂,不思蜀”…爲安樂縣公」蜀漢都成都,凡二帝,享國四十三年。
諸葛亮「爲相國也,撫百姓,示儀軌,約官職,從權制,開誠心,布公道…庶事精練,物理其本,循名責實,虛僞不齒…其用心平而勸戒明也。可謂識治之良才,管、蕭之亞匹矣。然連年動衆(六出祁山),未能成功,蓋應變將略,非其所長欤!」雖然,瑕不掩瑜「鞠躬盡瘁,死而後已」萬世楷模。

孫吳(公元222年—280年)
孫權「(初)屈身忍辱,任才尚計,有句踐之奇英,人之傑矣。(次)故能自擅江表,成鼎峙之業。」「生子當如孫仲謀」豈虛言,用周瑜、魯肅謀,赤壁之戰,天下三分。「然性多嫌忌,果於殺戮,暨臻末年,彌以滋甚…遂致覆國。」類漢武,然處分裂中國,三嗣主「孫亮童孺而無賢輔、孫休以舊愛宿恩不能拔進良才、孫皓之淫刑所濫不可勝數」其替位不終,必然之勢也。吳三嗣主自毀其國,孰若曹三少帝被權失國?孫吳都健康,凡四帝,享國五十九年。
晉以士第八(公元266年—420年)
《晉書·宣帝本紀》:「晉明帝司馬紹時,王導侍坐。帝問前世所以得天下,導乃陳帝創業之始,用文帝末高貴鄉公事。明帝以面覆床曰:“若如公言,晉祚複安得長遠!”」一語成讖!
西晉(公元266年—316年)
西晉承繼曹魏,「兵無血刃」、南平孫吳、國家一統,太康之治、轉務攀比,「賈充凶豎、楊駿豺狼」遂至於「棄大掩小」「立嗣不明」。惠帝既昏、不識穀肉,天下危如累卵,胡虜狼顧于內、鮮卑覬覦于外,渾然不覺而托國非人。亮、玮、倫、冏、乂、穎、颙、越八王作亂擅權,后放金墉;匈奴、鮮卑、羯、氐、羌五胡趁機收聚,帝走長安。懷愍身死,衣冠南渡。西晉都洛陽,凡四帝、国祚五十一年。

兩晉
東晉(公元317年—420年)
東晉門閥士族政治,起於王氏弟兄內外夾輔,承以庾氏后戚抑王尊帝、危于桓氏權臣恃功謀逆、安以謝氏叔侄淝水狙敵,其間郗鑒建北府軍、周旋调和,社稷之臣,其王、郗、謝也!至於桓溫之輩,沽名釣譽、心存不軌,以為「男子不能流芳百世,亦當遺臭萬年!」西收蜀地,北伐入關而徐行不進,王猛謂之「不遠數千裏,深入敵境,今長安咫尺而不渡灞水,百姓未知公心。」豈非不知,知其未有滅胡之心,北伐非為天下、實為自家,草草收場,事業未竟、天下寒心,君子長歎焉!其後,北伐中原、建議遷都,無非忌憚北府軍,意欲調虎離山、玩弄君王于鼓掌之上耳。奈何枋頭兵敗、謝安力阻、心虛遂不敢發。桓玄雖篡晉改楚,跳樑小丑而已。
傳至孝武帝,謝安東山再起。五胡氐族前秦始強,苻堅東滅前燕、南定川蜀、擒代吞涼,有投鞭斷流、吞并東晉之勢力,當是時,秦號曰百萬、晉惟十數萬,陳于淝水西東,見八公山上草木皆兵。晉軍請渡水而戰,秦軍后退實據、朱序詐喊其敗,秦軍自潰而敗、風聲鶴唳,吕光回師、鞭長莫及。晉軍追亡逐北、氣不可擋。「談笑間灰飛煙滅」其謂謝安乎?安前不廢棋局聽軍訊,后不覺木屐齒斷,喜出望外。
雖然,安為司馬道子排擠,不容于國,出鎮廣陵,東晉之光復氣象不再,宗室擅權專國,國以滅亡。東晉都健康,凡十一帝,歷一百〇四年而亡。

前秦与东晋
五胡十六國(公元301年—460年 )
南國士族門閥「你方唱罷我登場」,北方中原之地「城頭變化大王旗」。五胡者,匈奴、羯、鲜卑、羌、氐也,其內遷中原始於漢宣帝,強漢之下俯首稱臣,三國漢族內鬥、外族始強,八王之亂,劉淵作亂,先後十六國前秦嘗一、其餘序列。

十六國(一)
十六國者,五涼( 前凉、南凉、北凉、西凉、 后凉)、四燕(前燕、南燕、后燕、北燕)、三秦(前秦、后秦、西秦)、二趙(汉赵、后赵/冉魏)、一成(成汉)、一夏(胡夏)也。凡十六國有奇,統一于北魏,凡歷一百六十年。

十六國(二)
南北朝(公元420年—公元589年)
南北朝(420年—589年)是中國歷史上的一段時期,由420年刘裕篡东晋建立宋開始,至589年隋滅陳為止,上承兩晉、五胡十六國、下接隋朝。因為南北长时间对立,所以稱南北朝。南朝(420年—589年)包含宋、齐、梁、陈等四朝[注 4];北朝(439年—581年[注 3])包含北魏、东魏、西魏、北齐和北周等五朝。
由于军权转移,南朝皇族主要出身于寒門或庶族[2]。初期經濟逐渐恢复,但由於戰略錯誤與北朝军力強盛,使得疆界逐次南移。皇帝與宗室為了皇位時常血腥鬥爭。南梁在梁武帝在位期間國力改善,使國力再度強盛,晚年國家糜爛,侯景之乱使南朝实力大减,并四分五裂,獨霸政局的僑姓世族完全崩潰。雖由南陳的陈文帝統一南朝,但國力大跌,包括現在四川在內的西部大片原屬南梁領土被西魏佔領,淮南被北齐占领,南梁的残余势力西梁、东梁也分别依附西魏和北齐,南陳只能依長江抵禦北朝。北朝承繼五胡十六国,為胡漢融合的新興朝代。北魏皇室為鮮卑族,漢族官員受五胡文化影響,鮮卑皇室也受到漢文化的薰陶,彼此通婚。北魏被北方的柔然牽制,直到較友好的突厥并吞柔然後才全力對付南朝。後期在六镇之乱和农民暴动之后造成实力大衰。北魏分裂成東魏及西魏後,不久分別被北齊及北周取代。北周主要由六鎮集團組成[3],初期军力強盛。最後藉由宇文泰开创的北周關隴集團,吞并政治日趋腐败的北齊。此時統一中國的天平已朝向北周傾斜,周武帝去世後,漢人楊堅掌握朝廷,通过授禅北周静帝建立隋朝,经营八年之后,發兵灭南陳統一中國。
北朝戰爭不斷、各阶级對立严重,而南朝經濟持續成長、局势比較穩定,出現元嘉之治與永明之治等治世。中原人口自黃巾之亂和永嘉之乱后就开始南移,为南方帶來大量勞動力與先进的生產技術。江南的繁荣,使得中國的經濟重心南移[4]。在文化方面,乱世为思想自由提供沃土肥壤,提出務實求治和無君論等觀點,在文學、藝術、科技等方面,開創出獨到的見解與理論。玄學、佛教與道教都很興盛。其中佛教帶動石窟的發展,敦煌莫高窟、麦积山石窟、雲岡石窟與龙门石窟名揚後世。对外交流也很兴旺,东到日本和朝鮮半島,西到西域、中亚、西亚(埃兰沙赫尔),南到东南亚與印度。
南北朝初期仍是世族政治,社會階層分為世族、齊民編戶、依附人及奴隸[5]。世族擁有大量不需付稅的依附人從事生產與作戰,影響朝廷的稅收。雖然南朝皇帝仍然需要主流世族的擁護,不過也扶持寒門以平衡政治勢力,並且在南梁時出现了科舉制度的萌芽[6]。南朝世族因為長期安逸而逐漸衰退,在侯景之亂後徹底崩潰。北朝胡人缺乏中原政治的經驗,所以重用漢人世族,引起雙方的文化採借,久之形成文化混合,以北魏孝文帝的漢化運動最盛。混合的過程產生激烈的思想衝突、政治鬥爭或種族衝突,例如六镇之乱、北齊的排漢運動[7][8]。而北周建立關中本位政策,融合鮮卑及漢文化以消除胡漢隔閡[9]。在隋朝統一天下後,開創出具開放性和包容性的隋唐帝國。
刘宋(公元420年-公元479年)
史稱劉宋或稱南宋[1](跟其他南朝政權,南齊、南梁及南陳看齊,然而為了避免跟後來趙宋南遷的政權混淆,大部分人會多用前者劉宋為主)是中国歷史上南北朝时期南朝的第一个朝代,也是南朝版圖最大的朝代,當時所謂「七分天下,而有其四」[2]。439年,北魏統一中国北方後,與劉宋形成南北對峙。劉宋强盛时,其统治地区北以秦岭、黄河与北魏相邻,西至四川大雪山,西南包括云南,南至越南中部横山、林邑一带。

南齐(479年-502年)
齊(479年-502年)是中国历史上南北朝时期南朝第二个朝代。为蕭道成所建。史称南齐(以与北朝的北齐相区别)或萧齐[1]。
以齐为国号,源于谶纬之说。《谶书》云:“金刀利刃齐刈之”,意即“齐”将取代“宋”(因为南朝宋皇族为刘姓)[2]。

梁(502年-557年)
梁(502年-557年),又稱南梁,是中国历史上南北朝时期南朝的第三个朝代,由南齐宗室蕭衍称帝,改國號為梁,都建康(今江苏南京)。以蕭衍封地在古梁郡,故国号为梁[1]。因为皇帝姓萧,又称萧梁[1]。

陈(557年-589年)
陈(557年-589年)是中国历史上南北朝时期南朝最后一个朝代,由陈霸先代梁所建立,以建康(今南京)为首都,国号陈。陈朝名称来自陈霸先即位前被封的陈公、陈王,但陈王的封号来源又有二说,一说认为来自陈王封地中排第一郡的陳留郡(见《陳書》),另一说认为陈霸先姓出于陈,陈为圣人舜后裔,故强迫梁帝封其为陈王(见胡三省《资治通鉴·陳纪一》下注)。

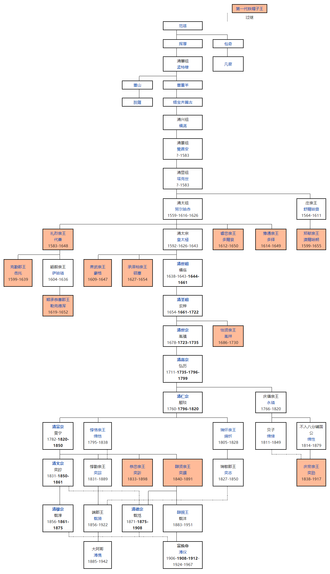
北魏(386年—534年)
北魏(386年-534年)是北朝時期的第一個朝代,由鲜卑人拓跋珪所建立,定都平城(遗址在今山西省大同市)。439年,魏太武帝统一华北,与南方的汉人政权对峙。
494年,魏孝文帝迁都洛阳。495年,孝文帝下诏首先在宫廷中禁止包括鲜卑语在内的诸北语,改说汉语,但对三十岁以上的人有所宽限。496年,孝文帝诏令鲜卑八大贵族全部改为汉姓,并将皇族姓氏拓跋改为元姓。[1]534年,北魏分裂為被高歡掌控的東魏(都邺城)與被宇文泰掌控的西魏(都長安)。东魏武定八年(550年),高洋废魏孝静帝,代东魏自立,建立北齐。西魏于恭帝三年(557年)魏恭帝被权臣宇文护逼迫禅位于堂弟宇文觉,建立北周,172年的鮮卑族元魏历史才正式宣告结束。
拓跋氏自称是黄帝后裔,黄帝发源地为战国时魏国所在,又“魏”有美好之意,故以此名国号。以其领土位于中国北方,又是北朝的第一个政权,故史称“北魏”。为别于此前三国時期的曹魏政权,某些史书因此别称为“后魏”,但由于史学界不称曹魏为“前魏”,故“后魏”之称很少使用。又以其王室姓拓跋,后改姓元,故又别称拓跋魏(东魏和西魏虽然姓拓跋,但是多數史学家并不如此称呼这两个政权)、元魏[2]。

北齐(550年—577年)
北齊(550年—577年)是中国北朝之鲜卑化汉人政权[2][3]。550年6月9日(庚午年五月戊午日),由文宣帝高洋取代东魏建立,建國號齊,建元天保,遷都鄴城,以晉陽為別都。史稱北齊或後齊,以別於南齊。因其皇室姓高,故又稱高齊。北齊歷經文宣帝高洋、廢帝高殷、孝昭帝高演、武成帝高湛、后主高緯、幼主高恆六帝,577年被北周消滅,共享國二十七年。
北齊國勢本來頗為強盛,但由於北齊帝王多為殘暴昏庸之主,導致政治情勢混亂,國勢也日漸衰落。
后主時期,北周在北周武帝的统治下日渐兴盛,而北齐则衰落,更枉杀大将斛律光、高长恭。577年北周統一北方,北齊滅亡。北齊滅亡後,境内的士族大多遷到關中[4],成为北周臣民。范阳王高绍义逃奔突厥投靠他钵可汗。北齐营州刺史高宝宁不降周,奉高绍义为主继续抵抗。后来北周与突厥关系改善,580年,高绍义遭他钵可汗出卖被交给北周。
581年北周外戚楊堅篡位,建國號隋,583年消灭高宝宁势力,589年南下滅陳,結束中原自魏晉南北朝長達四百年的分裂局面。

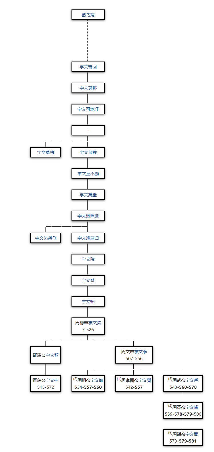
北周(557年—581年)
北周(557年—581年)是中國歷史上南北朝的北朝之一。又称後周(宋朝以后鲜用),由宇文氏建立,定都長安,北周自建國後,統治實權一直在霸府宇文護身上,皇帝無力與之抗阻,為了擺脫宇文護的束縛,經過一連串的計畫與鬥爭,北周武帝終於殺死了宇文護,掌握大權,並以德施政,人民安樂,在位時更成功滅北齊,統一北朝。但他死後三年,北周便被楊堅的隋所取代,後由隋滅陳,統一中國。

隋朝(581年—619年)
隋朝(581年—619年)是中國歷史之中,上承南北朝、下啟唐朝的一個重要的朝代,史學家常把它和唐朝合稱隋唐[3]。581年隋文帝楊堅受禪建立隋朝,至619年王世充廢隋恭帝[2][b]楊侗為止,國祚共39年[4]。楊堅屬於北周的胡漢關隴世家,於北周宣帝繼位後逐漸掌握周廷。幼年的北周靜帝即位後,身為皇太后之父的楊堅控制朝政,先後平定尉遲迥、司馬消難等反楊叛軍。581年北周靜帝禪讓給楊堅,北周亡,楊堅定國號為「隋」[5]。依據五行相生的順序,北周的「木」德之後為「火」德,因此隋朝以火為德運並選取與火德對應的紅色為正色。[6]隋文帝於587年廢除後梁,於589年隋滅陳之戰攻滅南陳,俘虜陳後主。隔年9月,控制嶺南地區的冼夫人歸附隋朝。至此,天下一統,隋朝結束了中國自魏晉南北朝以來的分裂局面,重新建立大一統的國家[7][8]。
隋文帝總結歷朝興亡的原因,維護與農民的關係,調和統治集團內部的關係。這些措施使社會矛盾趨於緩和,經濟、文化得以迅速成長并呈现繁華景象,開創出開皇之治。然而隋文帝晚年剛愎自用,提倡嚴苛重刑[9],因猜忌而大殺功臣[10],國力開始衰退。隋文帝的次子楊廣爭奪長子楊勇的太子位獲勝。604年隋文帝去世,楊廣繼位,即隋煬帝。隋煬帝為了鞏固隋朝發展,興建許多大型建設,又東征西討,隋朝發展到極盛。然而隋煬帝好大喜功,忽视民众感受,嚴重耗費隋朝國力,其中又以三次東征高句麗為最甚,最後引發隋末民變。616年隋煬帝離開東都,前往江都(即今江蘇揚州)。618年宇文化及等人發動兵變,殺死隋煬帝;隋恭帝楊侑禪讓李淵,李淵正式稱帝,建立唐朝;隔年,王世充擁立的隋恭帝楊侗也被廢,隋朝亡。隋末群雄割據的局面,最終也为唐朝所終結[4]。
在政治制度方面,隋朝確立了影響後世深遠的三省六部制,以鞏固中央集權制度;制定出完整的科舉制度,以選拔優秀人才,弱化世族壟斷仕官的能力[3][11]。另外還建立政事堂議事制度、監察制度、考績制度,這些都強化了政府機制,深刻影響到唐朝與後世的政治制度[3][11]。在軍事上,繼續推行和改革府兵制;經濟上,一方面實行均田制和租庸調制減輕農民生產壓力,另一方面採取大索貌閱和輸籍制[12]等清差戶口措施,以增加財政收入。這些政策成就了隋初的開皇之治[8]。
為了鞏固隋朝發展,隋文帝與隋煬帝还興建了舉世聞名的隋唐大運河、隋長城、馳道以及大興城與東都洛陽。這些都提升了位於關中的隋廷對北方地區、關東地區與江南地區的掌控力,使隋朝各地的經濟、文化與人民能順利交流,還誕生出經濟重鎮江都(今揚州)。外交方面,隋朝的盛世也使得當時周邊國家和境內的少數民族如高昌[13]、倭國、高句麗、新羅、百濟與內屬的東突厥[14]等國都受隋朝文化與典章制度的影響,外交交流以日本的遣隋使最為著名[11]。
隋朝結束自魏晉南北朝以來的分裂局面,奠定日後大唐盛世的基礎,對中國歷史的意義重大[7]。隋朝對於外族文化的接受度高,並與漢文化融合,與唐朝合為在中國歷史上比較開放的朝代[15]。

唐朝(618年-907年)
唐朝(中古漢語:dang - IPA/*d(ʱ)ɑŋ/,618年-907年),中國歷史上的朝代,國祚共历289年,23位皇帝。由唐高祖李淵所建立。李渊先祖李虎在南北朝的西魏是八柱国之一,封为唐国公[1]:254。其後代李淵為隋朝晋阳(今山西省太原市)留守。唐国公李渊于617年在晋阳起兵,同年攻入長安,618年接受隋恭帝楊侑禪位,建立唐朝,是為唐高祖。定都長安(今陕西省西安市),690年到705年为武周,定都洛阳[2]。
唐朝歷史可以概略分成數個時期,大致上以安史之亂為界。初唐時軍事實力強盛,但人口處於中國历史上的人口低點之一。李淵建立唐朝,年號武德,是為唐高祖。其子秦王李世民在唐朝建立中立下赫赫戰功,号天策上将,權力膨脹。626年,李世民發動玄武門之變,射殺太子李建成、弟李元吉,逼迫高祖內禪帝位,即為唐太宗。太宗時期對內廣開言路、虛心納諫,成就中國歷史上最出名的治世貞觀之治;對外先後平定東突厥、薛延陀、回紇、高昌、吐谷渾等,受尊為「天可汗」。唐高宗時期击败西突厥、高句麗等強敵,史稱永徽之治,把唐朝版圖擴到最大。高宗去世後,其皇后武后先後擁立兒子中宗和睿宗當傀儡,最後於690年廢睿宗自立為皇帝,改國號曰「周」,即武周,人稱「武則天」。705年,以宰相張柬之為首的五大臣聯合李旦和太平公主發動神龍政變,擁立中宗為帝,唐朝國號得以恢復。唐中宗李顯昏庸,其皇后韋后與其女安樂公主意圖效仿武后。宗室李隆基主導唐隆政變,誅殺韋氏,擁立其父李旦為帝。712年,睿宗禅位于李隆基,是為唐玄宗。玄宗即位後便發動先天政变,賜死太平公主,取得國家最高統治權。李隆基前期任用姚崇、宋璟等能臣為相,勵精圖治,將唐朝帶入極盛時期。開元時期唐玄宗革除前朝弊端,政治開明,威服四周國家,史稱開元盛世[3]:36。到天寶時期,政治逐漸混亂,於755年爆發安史之亂,唐朝盛極而衰。中唐時,唐朝受到河朔三鎮、吐蕃的侵擾、宦官專權與牛李黨爭等內憂外患的影響而衰退。其間雖然有唐憲宗的元和中興、唐武宗的會昌中興與唐宣宗的大中之治,但是都未能根治唐朝的內憂外患。在晚唐時因為政治腐敗,爆發唐末民變,其中黃巢之亂破壞江南經濟,使唐朝經濟完全瓦解,导致全国性的藩鎮割據。唐室最後被藩鎮朱全忠控制,他迫使唐昭宗迁都洛阳,並於907年逼唐哀帝禅位,唐灭亡,共289年。朱全忠建國梁,史称后梁,进入五代十国时期[4]:424。
唐朝的疆域廣大,但時常變動,630年就超过隋朝极盛时的版图。唐朝也是自秦汉以来,第一个不使用前朝所筑长城及不筑长城的统一王朝[5][6][7]。其鼎盛时期為7世纪,當時中亚的綠洲地帶受唐朝支配。其最大範圍南至罗伏州(今越南河静)、北括玄阙州(今俄罗斯安加拉河流域)、西及安息州(今乌兹别克斯坦布哈拉)、东临哥勿州(今吉林通化)的辽阔疆域[8],国土面积达1076万平方公里[9]。盛唐時尚能保住和漢朝全盛同等的版圖,但中唐後漠北、西域的領地相繼失去,到晚唐時完全衰退到等同中國本部的大小,但歸義軍起事並歸唐使朝廷一度重奪河西走廊,但到黃巢之亂使唐朝失去甘州、肃州地区的控制權,唐亡时歸義軍仅能控制沙州、瓜州一带[3]:36。河套地區到五代时期被契丹所占。天宝十三年(754年)户口统计为五千二百八十八万四百八十八人[10],不过许多学者考虑到当时统计不严,存在大量没有计入统计的瞒报户口[11],此外还有隐户、佃农、奴婢、士兵、僧道等人群不纳入户口统计,故大多数学者认为唐朝人口峰值在八千万左右[12][13][14]。此时,京兆府辖区人口估算在200万人左右,而市区则是100万人。
唐朝在文化、科技、政治、经济、外交等方面都达到很高的成就。在中国历史上有大量的科技发明,四大发明中的火药即诞生于唐朝、雕版印刷开始广泛应用。其政治為三省六部制,前期中央權力在皇帝與宰相,中後期宦官影响力大增。同隋朝推行科舉制度,使得晉朝南朝的世族制度不再興起,中国历史上第一个状元、三元及第,都诞生于唐朝,即622年状元孙伏伽(一说651年的颜康成)[20]。軍事制度前期採用府兵制,軍力強盛,多次擊敗外族。後期則出現節度使(藩鎮)的軍政制度,割據一方,到唐朝後期還出現四十八個藩鎮。唐朝是当时世界的强国,與突厥、高句丽、吐蕃、大食爭奪四方霸權。藉由羈縻制度控制回紇、契丹等北方各族,还调度漠北地区的突厥诸部军队攻打西突厥、高句丽[21],並且讓南诏、高昌、龟兹、粟特、吐蕃、新罗、渤海国和日本等國家吸收唐朝的文化與政治體制[3]:38。唐朝的經濟富盛,結合華北、關中與江南的經濟,到後期更加依重江南赋税。土地、盐铁與赋税制度隨著社会改變而改革,由均田制與租庸調制轉向兩稅制,並且增加許多雜稅。其中兩稅制影響中國後半期的賦稅制度[4]:424。唐朝文化兼容並蓄,接納各個民族與宗教,進行交流融合,成為開放的國際文化[22]:126。其文學發展達到高峰,以詩最為興盛。當時有李白、杜甫等诗人,以及推行古文運動的韓愈,其史書與傳奇(小說的前身)也十分發達。由於吸收西域特徵與宗教色彩,唐朝藝術與前後朝代都迥然不同,其壁畫、雕刻、書法與音樂都很發達[23]:758。唐朝声誉远及海外,其歷史地位深重,到明清時期海外多称中国人为“唐人”[24]。

武周(690年—705年)
周(690年—705年)是武则天建立的朝代,为区别于历史上先秦的周朝而称之为武周或南周。武则天是中国历史上唯一的女皇帝,前后正式掌权23年。
载初元年(公元690年)九月九日,睿宗等六万多人上表请改国号,武则天见时机已到,遂改唐为周,定都洛阳,自己加尊号为圣神皇帝。神龙元年(公元705年),张柬之等人发动宫廷政变逼迫武则天退位。中宗复位,恢复唐朝旧制。同年十二月,武则天于上阳宫去世,享年82岁。

五代十国(907年-979年)
五代十國(907年-979年),是中国历史上的一个時期,该时期由唐朝滅亡開始,至宋朝統一大部分汉地為止。五代十國实質上是唐末藩鎮割據和唐朝后期政治的延續。唐朝滅亡後,各地藩鎮紛紛自立為國,其中位在華北地區,軍力強盛的國家即五代,部分则是由沙陀所建立。虽然五代实力较为強大,但仍無力控制整个中國本土,只是割據的地方朝廷。而其他割據一方的藩鎮,或自立為帝,或奉中原王朝為正统,其中十個國齡較長、國力較強的国家被統稱為十國。本時期時常發生地方大员叛變奪位的情况,使得戰亂连年不休,統治者多重武抑文。中原的內亂,也帶給契丹国南侵的機會,遼朝得以建立[參 1]。五代十国是中国历史上的重要时期,其间河西和交趾地區逐渐脫离中央,交趾(越南)最终脱离中国独立。
從唐朝滅亡至北宋建立半個多世紀期間,中原地區依次出現梁、唐、晉、漢、周五個朝代,史稱後梁、後唐、後晉、後漢、後周。907年梁王朱温篡唐建立後梁标志着五代十國的开始。之后,晉王李克用之子李存勗滅后梁,建國后唐。後唐之后五代君王均出自李克用的子孫與其部屬。後唐歷經后唐明宗的擴張與整頓,國力日渐強盛,但因后来发生內亂,被河東節度使石敬瑭引契丹軍攻滅,随后後晉建立。不久,石敬瑭死后,契丹与晉的關係惡化,契丹軍南下滅後晉,建立辽朝。同时后晉河東節度使劉知遠在太原府稱帝建立後漢,收復中原。之后,後漢樞密使郭威篡后汉建後周并将皇位传给其养子柴荣,柴荣苦心經營,使得后周日渐拥有有统一中原的能力,但柴荣在北伐燕云十六州时不幸病亡。後周随后被殿前司都點檢赵匡胤所篡,五代結束。
十國方面,江南以吳國最強,而後被齊王李昪夺位,建國南唐,其次有吳越與閩國等。湖廣则被荆南、楚國與南汉等占据。南唐國力較盛,先後攻滅閩國、楚國,但多次用兵使得國力衰退,曾被後周所敗。蜀地有前蜀、後蜀,國家富強,是僅次於南唐的強國。北汉是惟一在北方的十國,是後漢劉氏後裔所建。趙匡胤建立宋朝(史稱北宋)後,與其弟宋太宗相繼掃蕩其他中原諸國及地區,最後於979年統一中國本土大部分地區,十國結束[參 1]。
五代十國大體上延續唐朝后期的政治體制,但是以「使」名官者很多。其中五代的變化很多,官職廢置不常,主要設有主管行政的三省六部、主管財政的三司與主管軍事的樞密院,這個制度後由宋朝繼承。十國其中一些政权臣服於五代,其政治架構大致上与五代等同[參 2]。由於地方節度使不受管制,時常背叛中央,所以朝廷紛紛加強禁軍軍力以壓制地方實力派。為了抵制五代以来的武人干政现象,宋朝采取強幹弱枝政策[參 3]。外交方面,唐朝時胡漢融合,外族陸續入住中國四周。唐朝崩潰進入五代十國後,出現一些外族國家,如沙陀建立五代後唐、後晉與後漢等。契丹先建立契丹國,南下滅後晉後建立遼朝。其他還有党項的定難軍,於北宋時建國西夏。這些都对宋朝的國際局勢造成深遠影響[參 4]。
由于北方戰亂、外族入侵與天災不斷,南方十國在人口、經濟、文化與科技方面皆勝於北方五代。這也是華南經濟再度勝過華北的時刻,此後这一局面再也沒有逆轉[參 5]。十國為擴展經濟,重視興修水利與經濟作物,发展貿易業、茶葉、紡織,錢塘江海塘也是在這個時期興建。由於關中經濟崩潰,五代大多定都于隋唐大運河的樞紐開封,都城的因素與燕雲十六州被外族統治影響宋朝的軍事與經濟[參 5]。文化方面,本時期是詞發展的關鍵時期,禪宗也在本時期進入全興期。五代推行雕版印刷《九經》,保存許多儒學經典。繪畫方面,不論南方北方都有獨到之處[參 6]。
后梁(907年-923年)
後梁(907年-923年)是中国历史上五代十国时期建立的第一个皇朝。自907年梁太祖朱温篡唐称帝建國至923年11月19日梁末帝亡国于后唐,历时17年。因为皇帝为朱姓,为与南北朝时的南梁区别,故又称朱梁。

后唐(923年-937年)
后唐(923年-937年)是中國五代時期的政權之一。923年,唐朝的赐姓沙陀人李存勖消灭後梁,重建唐朝。在魏州(河北大名县西)称帝,以“復興唐朝”为名,不久迁都洛阳。後為石敬瑭勾結契丹入侵而滅亡。史学家為了區別由李淵所建立的唐朝,因而稱之為後唐,歷時十四年。

后晋(936年-947年)
后晋(936年-947年)是中国历史上五代十国时期的一个朝代,从后晋高祖石敬瑭936年灭后唐开国到契丹947年灭后晋一共经历了两个皇帝,總計12年。为与司马氏的晋朝相区别,又别称为石晋。

后汉(947年-951年)
後漢(947年-951年)是五代十國的第四個朝代,同时也是最后一个由沙陀人建立的中原王朝。亦称刘汉。後漢承自後晉,根據五行相生的順序,後晉的「金」德之後是「水」德,因此後漢以「水」為王朝德運。[1]

后周(951年-960年)
后周(951年-960年)是中国历史上五代十国时期的最后一个朝代,它从951年正月后周太祖郭威灭后汉开国到960年北宋太祖赵匡胤陈桥兵变被取代共经历了三个皇帝,9年。后周的首都是开封。
统治地区包括今河南、山东、山西南部、河北中南部、陕西中部、甘肃东部、湖北北部、以及安徽、江苏的长江以北地区。
郭威自称为周朝虢叔后裔,因此以「周」为国号,史称「后周」,以别于其他以周为国号的政权,又以郭威之姓,别称「郭周」[1]。

杨吴(902年-937年)
吴(902年-937年)是五代时十国之一,为杨行密所建,又称杨吴、南吴、弘農、淮南。

南唐(937年-976年)
南唐(937年-976年)是五代十國的十國之一,定都金陵,歷時39年,有烈祖李昪、元宗李璟和後主李煜三位帝王。

吴越(907年-978年)
吳越(907-978)是五代十國時期的十國之一,由錢鏐在公元907年所建。都城為錢塘(杭州)。強盛時擁有十三州疆域,約為現今浙江全省、江蘇東南部和福建東北部。吳越國共有五位君主,傳國七十一年,末主錢弘俶於公元978年獻土入宋。

南汉(917年-971年)
南汉(917年-971年)是五代十国时期的地方政权之一,位于现广东、广西、海南三省及越南北部(后失)。971年为北宋所灭。

马楚(907年-951年)
楚(907年-951年)是五代十国时期的十国之一,湖南历史上唯一以湖南为中心建立的王朝。以其为马氏所建,史称马楚,又称南楚,都长沙。楚国创始人马殷,许州鄢陵(今河南省鄢陵)人。
楚全盛时,辖域包括潭、衡、永、道、郴、邵、岳、朗、澧、辰、溆、连、昭、宜、全、桂、梧、贺、蒙、富、严、柳、象、容共24州,下设武安、武平、静江等5个节镇,即今湖南省全境和广西壮族自治区大部、贵州省东部和广东省北部。楚自896年马殷受命节度使到951年楚国灭于南唐,共存世56年,在湖南历史上产生重要影响。通过战争,消灭了湖南境内割据势力,实现了湖南的统一。
马殷政权时期,政治上采取“上奉天子、下抚士民”、内靖乱军、外御强藩等政策,使百姓获得了一个相对安定的环境。经济上,采取兴修水利、奖励农桑、发展茶业、提倡纺织、通商中原等措施,使社会经济得到了较快的发展。

前蜀(907年—925年)
前蜀(907年—925年),是中国五代十国时期由王建建立的政权,十国之一。前蜀疆域辽阔,东控荆襄,南通南诏,西达维州(今四川理县),北过秦州(今甘肃天水),占领了今天四川、湖北、陕西以及甘肃大部,重庆、贵州全部以及云南部分地区,方圆数千里。
前蜀是唐朝的“蜀王”、西川节度使王建在成都建立的,早在891年,王建就开始统辖全川。903年,唐昭宗封王建为蜀王。唐哀帝天祐四年(907年),王建不服后梁统治,建国号“蜀”,史称“前蜀”,定都成都。917年,行刘备在成都称汉故事,改国号为汉[1],次年又恢复国号蜀。
王氏父子共统治两川35年。前蜀初年,王建励精图治,开拓疆土,兴修水利,注重农桑,实行“与民休息”的政策。在没有战争的情况下,在拥有沃地千里、丰饶五谷的成都平原的情况下,前蜀的经济、文化、军事大大的发展,成为了当时的一个强国。可是王建死后,继承人王衍奢侈无度,残暴昏庸,后唐趁机伐蜀,蜀军溃败,成都沦陷,前蜀灭亡。
今日成都前蜀永陵(王建墓)規模頗可觀。

后蜀(934年-965年)
後蜀(934年-965年,又稱孟蜀)是中國歷史上的十國之一,其疆域较前蜀而言要小,其中后蜀的疆域东线和北线最为显著。东由襄阳退至重庆一带,北也由甘陕退到广元。后因中原变乱得到一些中原节度使的归附,鼎盛时期达到前蜀的疆域。

闽(909年-945年)
闽(閩東語:Mìng;閩南語:Bân;909年-945年),五代十国的十國之一,由閩太祖王審知於909年時所建立。933年,閩惠宗王廷鈞稱帝,定國號大閩,是繼閩越國後福建第二次獨立於中原政權。943年,富沙王王延政在建州自立反抗景宗王延羲,並一度將國號改為大殷。閩國內亂造成最後被南唐所滅。閩國前後共歷經6位君王的統治,享國37年;而若從王潮攻佔福州當上福建節度使開始算起,王閩皇族統治福建共長達55年。

荆南(924年-963年)
荆南(924年-963年),又称南平、北楚,是五代时十国之一,但值得注意的是,荊南雖曰「十國」之一,但自始自終並未真正稱帝,事實上僅能算是一割據政權。高季兴所建。统治范围包括今湖北的江陵、公安一带。

五代十国(917年)之荆南版圖
后梁开平元年(907年)高季兴任荆南节度使。当时荆南所辖的10州为邻道侵夺,只有江陵一城。高季兴到任后,招集流亡,民渐复业,又收用一些文武官作辅佐,暗中准备割据。后唐同光二年(924年)封为南平王,建都荆州(今湖北荆州市荆州区)[來源請求],史称「南平」。又以方镇名为「荆南」,后世以此称之。
荆南虽地狭兵弱,但却是南北的交通要冲。其时南汉、闽、楚皆向后梁称臣,而每年贡奉均假道于荆南;因此高季兴便邀留使者,劫其财物。至南汉、闽、楚各称帝后,高氏对南北称帝诸国,一概上表称臣,以获取赏赐和维持商贸往来,由是被诸国视为“高赖子”。据有今湖北江陵、公安一带,建都荆州(今湖北江陵)。[來源請求]或后唐灭前蜀以后,高季兴得到了归、峡二州。他本欲夺取夔、忠、万等州,终不敌后唐而作罢。929年,高季兴死后,其子高从诲继位,重新向后唐称臣,因此后唐明宗始追封高季兴为楚王,谥武信(楚武信王),故南平又被称为北楚。后经高保融、高保勗,直到第五主高继冲,于宋太祖建隆四年荊湖之戰(963年)戰敗,纳地归降。
由高季兴公元907年担任节度使至荆南963年亡国,前后历五十七年。

北汉(951年-979年)
北漢(951年-979年)是中国五代十国時在今山西省北部、陕西省、河北省局部的政權,為十国之一。
951年,后汉被郭威所篡,改国号周,史称后周。郭威并废杀原本将被立为汉帝的後漢高祖劉知遠的养子,也是高祖弟鎮守晉陽的河东节度使刘崇的嫡长子刘赟。刘崇原本以为儿子将被拥立为帝而按兵不动,得知儿子死讯后在太原继位,繼承後漢[1],但国家疆域和地位已发生巨大变化,史学家将其定位为新政权或残余政权,为别于后汉和南方的南汉,史称北汉。又以所统治的山西古称河东,而被称为“东汉”(如欧阳修《新五代史·東漢世家》)[2]。
统治范围包括今山西北部、陕西、河北部分地区。
为与后周抗衡,曾向辽朝请封,援后晋故事,自称侄皇帝。
北漢国兵役繁重,与后周、北宋进行多次的战争,人口锐减到只有盛唐时的八分之一。
北漢最後在979年宋太宗年間被包围,杨业归宋后,太原城内军心动摇,最终投降,宋太宗在战事中损兵折将,气愤之下将太原城平毁再引汾、晋二水灌城,给屡遭战火的北方百姓又带来严重的损失。

宋朝(960年2月4日-1279年3月19日)
宋朝(中古漢語IPA读音:/suoŋH/,960年2月4日-1279年3月19日)是中国历史上的一个朝代,根据首都及疆域的变迁,可细分為北宋與南宋,合稱兩宋,共享国319年。又因国君姓赵,为區别于南北朝时期的南朝宋,故亦称“赵宋”。又因五德終始說,宋朝为火德,因而也被称为“火宋”、“炎宋”[參 1]。北方政權辽和金两国以宋朝位处其南方,称其为“南朝”,并自诩为“北朝”,西夏又因宋朝位于其东南,特称其为“东朝”[參 2]。
公元960年,趙匡胤的部下發動陳橋兵變,擁立趙匡胤為帝,奪後周恭帝柴宗训帝位而改元自立,是為宋太祖,史稱北宋。建國之初,太祖因陈桥兵变而意识到武人执政的危险性,为防止他人效仿自己兵变夺取皇权,通过杯酒释兵权(一說此事為美化,但趙匡胤控制兵權為史實)將兵權歸於中央,并设置转运使将地方财富集中到中央,又命诸州县各选所部兵士,才力武力殊绝者送都下,其老弱者始留州,地方兵力亦收归中央,并推行重文抑武的國策,採取調將指揮制。這一國策影響之深遠,使得北宋自成立之初便頻頻不敵北方外患,对辽朝、西夏用兵则屢遭挫敗[註 3]。
公元1127年,金兵侵略北宋,徽宗、欽宗二帝皆被金兵掳去北上,北宋滅亡。其後,徽宗之子康王赵構南下稱帝,是為宋高宗,經過一連串戰爭後,定都杭州临安,史称“南宋”。南宋在公元1141年與金達成紹興和議,向金國稱臣,以秦岭淮河为界,此後維持至江南偏安統治的局面[參 3]。公元1276年,元军南渡,南宋都城临安陷落,領土多被元军所侵占。惟残余势力陆秀夫、文天祥和张世杰等人继续拥立端宗赵昰、帝昺继续抵抗元朝。公元1279年,崖山海战宋军全军覆灭,宋末帝赵昺随大臣陆秀夫跳海殉国,南宋正式灭亡。
两宋时代没有严重的宦官干政和地方割据,大部分時期皇帝均控制政局,沒有出現唐朝中晚期時皇帝被宦官控制的局面。史學家陈寅恪言:「华夏民族之文化,歷數千載之演進,造極於趙宋之世。」西方與日本史學界認為宋朝是中國歷史上的文艺复兴與經濟革命的時代。
宋朝經濟空前繁荣,商業繁盛,中國歷史學家邓广铭和漆侠認為宋代是中国古代历史上经济与文化教育最繁荣的时代[註 4],唐宋八大家有六人出自宋朝,儒學复兴,社会上弥漫着尊师重道之风;商業經濟發達,科技發展非常進步(詳見宋朝科技),四大發明在宋代也得到了改良;在政治上相对开明,對忤旨或黨爭失勢的官员鲜有刑罰;宋太祖立下祖訓要求其子孫不得殺害文人及上書諫議之人,文人的地位得以提升,有說法認為宋朝是「皇帝與士大夫共治天下」的時代。
北宋(960年2月4日—1127年3月20日)







南宋(1127年6月12日-1279年3月19日)

辽(916年-1125年)
遼朝(916年-1125年),國號大遼,契丹文又稱大契丹國(契丹國,契丹大字:契丹國.png)[註 2],是中國歷史上由契丹人建立的一個朝代,國祚210年[4]。
契丹族原為唐朝臣屬(松漠都督府),唐朝末年,首領耶律阿保機吞併了契丹各個部落後,於916年稱帝建國“契丹”。918年定都臨潢府(今內蒙古巴林左旗南)。契丹屢次南下中原,946年阿保機之子耶律德光攻滅後晉後確定國號為「大遼」[註 3],983年改為“契丹”,1066年改為“大遼”[5],直到1125年3月26日為金朝所滅為止。除了遼朝之外,契丹族尚建立相關國家。1122年,天祚帝北逃夾山,耶律淳於遼南京被立為帝,史稱北遼[5]。遼朝滅亡後,耶律大石西遷到中亞楚河流域,1132年建立西遼。1211年西遼被屈出律篡位,1218年被蒙古帝國所滅。
史學界對「契丹」含義最廣為接受的說法是鑌鐵或刀劍之意。後來改國名為“遼”也是“鐵”的意思,同時“遼”也是契丹人發祥地遼水的名字,以示不忘本之意。又因與南方的中原政權長期對峙,而稱“北朝”,而稱中原王朝為“南朝”[6]。遼朝926年滅渤海國,938年據燕雲十六州,後滅後晉,自居為繼承後晉的中原正統,即使之後退回北方。依據五行德運說的五行相生規律,後晉的「木」德之後為「水」德,因此遼朝以水為德運,並相應以黑色為正色。[7]
遼朝全盛時期疆域東到日本海,西至阿爾泰山,北到額爾古納河、大興安嶺一帶,南到河北省南部的白溝河。契丹族本是遊牧民族,遼朝皇帝使農牧業共同發展繁榮,各得其所,建立獨特的、比較完整的管理體制。遼朝將重心放在民族發祥地,為了保持民族性將遊牧民族(契丹人)與農業民族(漢人)分開統治,主張因俗而治,開創出兩院制的政治體制。並且創造契丹文字,保存自己的文化。此外,吸收渤海國、五代、北宋、西夏及西域各國的文化,促進遼朝政治、經濟和文化各個方面發展。遼朝的軍事力量與影響力涵蓋西域地區,因此在唐朝滅亡後中亞、西亞與東歐等地區常將遼朝(契丹,英語作Cathay或Khitan)當做中國(俄語作Китай)[8]。

金(1115年-1234年)
金朝,国号大金(女真文:女真文中的「大金」 /amba-an antʃu-un/[5];满语:ᠠᡳ᠌᠋ᠰᡳᠨ
ᡤᡠᡵᡠᠨ,转写:aisin gurun;1115年-1234年),是中國歷史上由女真人建立的一個朝代。女真人原為遼朝的藩屬,女真人首領金太祖完颜阿骨打在統一女真諸部後,1115年於会宁府(今黑龙江省哈爾濱市阿城區)定鼎立國。大金立國後,與北宋定「海上之盟」向遼朝宣戰,於1125年灭辽,然北宋两次战辽皆败,金隨即撕毀與北宋之約,兩次南下中原,於1127年灭北宋。迁都中都時,領有華北地區以及秦嶺、淮河以北的華北地區,使南宋、西夏與漠北塔塔兒、克烈等政权和部落臣服而稱霸東亞。金朝佔據華北中原地區,以中國正統王朝自居,並逐漸以此為政權中心。因其滅北宋,金朝從意識形態上認為宋朝正朔已亡,不承認南宋為正統,並根據五德終始,五行相生的原則選取生自宋朝「火」德的「土」德為王朝德運。[6]
金世宗與金章宗時期,金朝政治文化達到最高峰,然而在金章宗中後期逐漸走下坡。金兵的戰鬥力持續下降,即使統治者施以豐厚軍餉也無法遏止。女真人與漢族的關係也一直沒有能夠找到合適的道路。金帝完顏永濟與金宣宗時期,金朝受到北方新興大蒙古國的大舉南侵,內部也昏庸內鬥,河北、山東一帶民變不斷,最終被迫南迁汴京(今河南开封)。而後為了恢復勢力又與西夏、南宋交戰,彼此消耗實力。1234年,金朝在蒙古和南宋南北夾擊之下滅亡。
1115年完顏阿骨打稱帝時對群臣說:「遼以賓鐵為號,取其堅也。賓鐵雖堅,終亦變壞,唯金不變不壞。」於是,以“大金”為國號,望其永遠不變不壞也[7]。一说女真兴起于金水,「上京路,即海古之地,金之旧土也。国言金曰按出虎,以按出虎水源于此,故名金源,建国之号,盖取诸此。」按出虎亦曰阿之古,阿之古亦称阿古,为谓之乌古。按出虎亦日按春,“按春日金”,故国号名金,在部份文献中,“金源”因此成為金朝的代稱[8],亦有現代學者研究認為,「金」實為女真的漢譯,大金國意同「女真國」[9]。
金朝作為女真族所建的新興征服王朝,其部落制度的性質濃厚。初期採取貴族合議的勃極烈制度。而後吸收遼朝與宋朝制度後,逐漸由二元政治走向單一漢法制度,使金朝的政治機制得以精簡而強大[10]。軍事方面採行軍民合一的猛安謀克制度,其鐵騎兵與火器精銳,先後打敗許多強國[11]。經濟方面大多繼承自宋朝,陶瓷業與煉鐵業興盛,對外貿易的榷場掌控西夏的經濟命脈。女真貴族大肆占領華北田地,奴役漢族,使得雙方的衝突加劇。當金朝國勢衰退時,漢族紛紛揭竿而起[12]。
金朝在思想文化方面也逐漸趨向漢化,中期以後女真年輕人改漢姓、著漢服的現象普遍,金廷屢禁不止。金世宗積極倡導學習女真字、女真語,但仍無法挽回女真漢化的趨勢。雜劇與戲曲在金朝得到相當的發展,已盛行以雜劇的形式作戲。金代院本的發展,為後來元曲的雜劇打下了基礎[13]。醫學與數學都有長足的發展,金元四大家的學說為中醫發展產生重要的影響,天元術的精進與《重修大明曆》的修編為後來元朝數學帶來重要的影響[14]。

西夏(1038年-1227年)
西夏(1038年-1227年),国号大夏、邦泥定国(西夏文:𗴂𗹭𗂧𘜶,拉丁轉寫:phôn¹ mbın² lhi̯ə tha²)或白高大夏國(西夏文:𗴂𗹭𘜶𗴲𗂧)等[b],是中國歷史上由党項族建立的一個朝代。主要以党項族為主體,包括漢族、回鶻族與吐蕃族等民族在內的國家。因位於中原地區的西北方,國土佔據黃河中上游,史稱西夏[5]。
党項族原居四川松潘高原,唐朝時遷居陕北。因平亂有功被唐帝封為夏州節度使,先後臣服於唐朝、五代諸朝與宋朝。夏州政權被北宋併吞後,由於李繼遷不願投降而再次立國,並且取得遼帝的冊封。李繼遷採取連遼抵宋的方式,陸續占領蘭州與河西走廊地區。1038年11月10日李元昊稱帝建國,即夏景宗,西夏正式立國。西夏在宋夏戰爭與遼夏戰爭中,戰況大致上取得優勢,形成三國鼎立的局面。夏景宗去世後,大權掌握在皇帝的太后與母黨手中,史稱母黨專政時期。西夏因為皇黨與母黨的對峙而內亂,北宋趁機多次伐夏。西夏抵禦成功並擊潰宋軍,但是橫山的喪失讓防線出現破洞。金朝崛起並滅遼、北宋,西夏改臣服金朝,獲得不少土地,兩國建立金夏同盟,大致上維持著和平關係。夏仁宗期間發生天災與任得敬分國事件,但經過改革後,到天盛年間出現盛世。然而漠北的蒙古帝國崛起,六次入侵西夏後拆散金夏同盟,讓西夏與金朝自相殘殺。西夏內部也多次發生弒君、內亂之事,經濟也因戰爭而趨於崩潰。最後於1227年8月28日亡於蒙古[5]。
西夏屬於番漢聯合政治,以党項族為主導,漢族與其他族群為輔。制度由番漢兩元政治逐漸變成一元化的漢法制度。西夏的皇權備受貴族、母黨與權臣等勢力的挑戰而動盪不安[6]。由於處於列強環視的河西走廊與河套地區,對外採取依附強者,攻擊弱者、以戰求和的外交策略[7]。軍事手段十分靈活,配合沙漠地形,採取有利則進,不利則退,誘敵設伏、斷敵糧道的戰術;並且有铁鹞子、步跋子與潑喜等特殊兵種輔助[8]。經濟方面以畜牧業與商業為主力,對外貿易易受中原王朝的影響,壟斷河西走廊與北宋的歲幣為西夏經濟帶來很大的幫助[9]。
西夏是一個佛教王國,興建大量的佛塔與佛寺,以承天寺塔最有名。然而也是崇尚儒學漢法的帝國,立國前積極漢化;雖然夏景宗為了維護本身文化而提倡党項、吐蕃與回鶻文化,並且創立西夏文、立番官、建番俗等措施;但自夏毅宗到夏仁宗後,西夏已經由番漢同行轉為普遍漢化[6]。文學方面以詩歌和諺語為主。在藝術方面於敦煌莫高窟、安西榆林窟有豐富的佛教壁畫,具有「綠壁畫」的特色。此外在雕塑、音樂與舞蹈等方面都有獨特之處[10]。

大理(937年-1094年,1096年-1253年)
大理(白语:Dablit Guaif;937年-1094年,1096年-1253年)是一個位於雲南及周邊地區由白蠻首领段思平建立的政權。其政治中心在洱海一帶,疆域大概是現在的中国雲南省、貴州省、四川省西南部、缅甸北部地區及印度、老撾與越南的少部分地區。
唐玄宗開元年間 (738年),西洱河地區的諸部落在唐的扶植下建國南诏。唐末時期 (902年) 鄭買嗣篡南詔建大長和。經歷了幾十年戰亂之後,大理國於五代後晉初年 (937年) 由段思平建國。大理都城羊苴咩城(今云南省大理市),國號大理,以其尊崇佛教,又稱妙香大國[1]。羊苴咩城也就改称大理城。宋哲宗年間 (1095年),高昇泰篡位,改国号为“大中”,1096年高昇泰死后,归政于段正淳,史称后理[a]。1253年,蒙古帝国的忽必烈(即后来的元世祖)奉蒙哥大汗之命“革囊渡江”征云南,灭大理国,后建云南等处行中书省,原大理国王段氏被任为世袭大理总管


元朝(1271年-1368年)
元朝(中古蒙古語:ᠳᠠᠢ ᠦᠨᠦᠯᠦᠰ[2],現代蒙古語:ᠶᠤᠸᠠᠨᠦᠯᠦᠰ[3],1271年-1368年[a]),漢語国号全稱为大元,蒙古語國號為大元大蒙古國(中古蒙古語:ᠳᠠᠢᠦᠨᠶᠡᠬᠡᠮᠣᠩᠭᠣᠯᠦᠯᠦᠰ,音譯大元也克蒙古兀鲁思),是由蒙古人所建立的王朝。1260年,忽必烈稱帝,自立為第五代大蒙古國大汗,後於1271年取儒士劉秉忠建議,定漢文國號為「大元」,改蒙古語国号「大蒙古国」為「大元大蒙古国」[4],定都於漢地大都[5](今北京市),建立元朝。1279年元軍徹底攻灭南宋殘餘勢力,控制了整个中國[b][7]。
元朝的基础為乞颜部族的首领铁木真于1206年统一漠北诸部族后建立的大蒙古國,铁木真被称为“成吉思汗”。當時蒙古诸部受金朝统辖,然而由於金朝與西夏均走向衰落,成吉思汗先後攻打西夏與金朝,並於西元1227年8月攻滅西夏、1234年3月攻滅金朝,取得中国華北地区和黄土高原地区。同一时间,大蒙古国在西方不断扩张,先後發動三次西征[c],形成稱霸歐亞大陸的国家,被欧洲称为蒙古帝國(Mongol Empire)[7]。
1259年,第四代蒙古大汗蒙哥(拖雷長子)於征伐南宋的戰爭中去世後,領有漢地、主張漢化、陪同主持对南宋战争的忽必烈(拖雷第四子)與受漠北蒙古貴族擁護的阿里不哥(拖雷第七子)為了爭奪汗位而發生战争,最後忽必烈於1264年獲勝,而蒙古帝国也趨向分裂出四大汗國,時而完全獨立自理,時而承認宗主自治。1260年忽必烈召集擁護自己的蒙古宗王,在開平府召開忽里勒台大會,即位大汗,建號「中統」,意即「中原正統」[8][9]。1271年,忽必烈取《周易》“乾元”之语,公佈《建國號詔》,建立汉语國號為大元[10],史称元朝,忽必烈即元朝的开国皇帝,庙号元世祖。1279年元朝攻滅南宋,統治全中國地區,结束自窩闊台攻宋以来40多年的蒙宋戰爭。元世祖到元武宗期間元朝國力鼎盛時期,軍事上平定西北,但在侵略日本、东南亚诸国卻屢次失利,其中在元日戰爭战败。元中期皇位之争愈演愈烈、政治动荡不安,诸帝施政亦不甚如意。元惠宗晚期,由於怠于政事、滥发纸币导致通货膨胀、為了治理氾濫的黄河又加重徭役,最後导致1351年爆發紅巾軍起事。1368年朱元璋建立明朝後,派徐達北伐攻陷大都,元朝在汉区的统治結束。元廷退居漠北,史称北元。北元後主天元十年(1388年)去大元国号(一说1402年元臣鬼力赤篡位建國鞑靼),北元亡[7]。
元朝建立后,承袭了蒙古帝國在中国北方、蒙古高原以及西伯利亚的領土,蒙古帝国西征而来的土地却不在元朝统治范围之内。元朝领土經過多次擴展後,於1310年元武宗時期達到全盛,西到吐鲁番,西南包括西藏、云南及缅甸北部,东到日本海,北至都播南部與北海、鄂畢河東部,被譽稱「东尽辽左西极流沙,北逾阴山南越海表,汉唐极盛之时不及也」[11][12]。元朝至元成宗时,经过一系列战争和协商,获得欽察汗國、察合台汗國、窩闊台汗國與伊兒汗國等四大汗國承认为宗主國,并且元朝皇帝为名义上的“蒙古大汗”继任者;其藩屬國涵蓋高麗與東南亞各國[7]。
元朝在經濟方面仍以農業為主,整體生產力向前發展,尤其是邊陲地區的經濟發展最為顯著[13][14],在生产技术、垦田面积、粮食产量、水利兴修以及棉花广泛种植等方面仍然取得一定進步。蒙古人是游牧民族,草原时期以畜牧为主,经济单一,无所谓土地制度。攻滅金朝后,在耶律楚材勸諫下,窩闊台汗同意復甦农业,鼓勵漢人墾殖以期長治久安[15]。元世祖即位之后,实行些鼓励生产、安抚流民的措施。到元朝時,由於经济作物棉花不断推广種植,與棉纺织品在江南一带都比较興盛。经济作物商品性生产的发展,就使当时基本上自给自足的农村经济,在某些方面渗入商品货币经济关系。但是,由於元帝集中控制大量的手工业工匠,经营日用工艺品的生产,官营手工业特别发达,对民间手工业则有限制[15]。
元朝對中國傳統文化的影響大過對社會經濟的影響。不同於中国历史上其他征服王朝為了提升本身文化而積極吸收中華文化,元朝皇室对于宗教兴趣浓厚,极力推崇伊斯蘭教與藏傳佛教乃至景教,对中華文化则采取与西亞文化并重的模式进行发展。在政治上,政府大量使用色目人。雖然元朝前期沒有系統性舉辦科舉[d][e],但对儒家文化有着应有的尊重,並且將儒家推廣至邊遠地區,元朝创建了24400所各级官学,使全国平均每2600人即拥有一所学校的政绩,创造了「書院之设,莫盛于元」的历史记录[16]。由於士大夫文化式微,意味宋朝顯貴的傳統社會秩序已經崩潰。這使得在士大夫文化底下,屬於中下層的庶民文化反而有機會迅速的抬頭並普及。這個現象在政治方面是重用胥吏,在藝術與文學方面則是發展以庶民為對象的戲劇與藝能,其中以元曲最為興盛[17]。

明朝(1368年1月23日-1644年4月25日)
明朝(1368年1月23日-1644年4月25日)是中國歷史上最後一個由漢人建立的大一统王朝,歷經十二世、十六位皇帝,國祚二百七十六年。
元朝末年政治腐败,天灾不断,民不聊生,农民起义屡禁不止,朱元璋加入红巾军并在其中乘势崛起,跟隨佔據濠州的郭子興。郭子興死後,朱元璋被当时农民军拥立的小明王韩林儿封为左副元帅,并率部眾先后攻占滁州、和州等地,并最终攻佔集慶(今江蘇南京),採取朱升所建议的「高築牆,廣積糧,緩稱王」的政策,以鞏固根據地,讓士兵屯田積糧減少百姓負擔,以示自己為仁義之師而避免受敵。1364年,朱元璋称吴王,建立西吴政权。1368年,在扫灭陈友谅、張士誠和方国珍等群雄勢力后,朱元璋于当年农历正月初四日登基称帝,立国号为大明[參 5],并定都應天府(今南京市),其轄區稱為京師,由因皇室姓朱,因此又稱朱明。後以「驅逐胡虜,恢復中華」[參 6]為號召北伐中原[參 7][參 8],少數民族政權統治四百年的燕云十六州也被漢族政權收回[參 9],結束蒙元在中國漢地的統治,统一天下。明初天下大定,经过朱元璋的休养生息,社会经济得以恢复和发展,国力迅速恢复,史称洪武之治。朱元璋去世后,其孙朱允炆即位,但其在靖难之役中败于驻守燕京的朱元璋第四子朱棣,也自此失蹤。朱棣登基后遷都至順天府(今北京市),将北平布政司升為京師,原京師改稱南京[參 3]。成祖朱棣时期,开疆拓土,又派遣鄭和七下西洋,此後許多漢人遠赴海外,国势达到顶峰,史称永乐盛世。其後的仁宗和宣宗时期国家仍处于兴盛时期,史称仁宣之治[參 10]。英宗和代宗時期,遭遇土木之变,国力中衰,经于谦等人抗敌,最终解除国家危机。宪宗和孝宗相继与民休息,孝宗则力行节俭,减免税赋,百姓安居乐业,史称弘治中兴[參 11]。武宗时期爆发了南巡之争和寧王之亂。世宗即位初,引发大礼议之争,他清除宦官和权臣势力后总揽朝纲,实现嘉靖中兴,并于屯门海战与西草湾之战中击退葡萄牙殖民侵略,任用胡宗宪和俞大猷等将领平定东南沿海的倭患。世宗驾崩后经过隆庆新政国力得到恢复,神宗前期任用张居正,推行万历新政,国家收入大增,商品经济空前繁荣、科学巨匠迭出、社会风尚呈现出活泼开放的新鲜气息,史称万历中兴[參 12]。后经过万历三大征平定内忧外患,粉碎丰臣秀吉攻占朝鮮进而入明的計劃,然而因為国本之争,皇帝逐渐疏于朝政,史稱萬曆怠政,同时东林党争也带来了明中期的政治混乱。
萬曆一朝成為明朝由盛轉衰的轉折期[參 13]。光宗继位不久因红丸案暴毙,熹宗继承大统改元天啟,天启年间魏忠贤阉党祸乱朝纲,至明思宗即位後铲除阉党並重用東林黨治國。但閹黨倒臺後,黨爭又起,政治腐敗以及连年天灾[註 2][註 3],导致国力衰退,最终爆发大规模民变。1644年4月25日(舊曆三月十九),李自成所建立的大順军攻破北京,思宗自缢於煤山,是為甲申之變。隨後吴三桂倒戈相向,满清入主中原。明朝宗室於江南地区相繼成立南明诸政权,而原本反明的農民軍在李自成等领袖死后亦加入南明陣營,這些政權被清朝統治者先後以「为君父报仇」为名各个歼灭,1662年,明朝宗室最後政權被剷除,永曆帝被俘后被殺,滿清又陆续击败各地农民军,以及攻取台湾、澎湖,1683年,奉大明為正朔的明郑向清朝投降,汉族抗争力量方为清朝所消灭。[參 16]。
明代的核心領土囊括汉地[註 4],东北到外興安嶺及黑龍江流域[參 19],後縮為遼河流域;初年北達戈壁沙漠一帶,後改為今長城;西北至新疆哈密,後改為嘉峪關;西南临孟加拉湾[註 5],后折回约今云南境;曾經在今中国东北、新疆東部及西藏等地設有羈縻機構[參 21]。不過,明朝是否實際統治了西藏國際上尚存在有一定的爭議[註 6]。明成祖時期曾短暫征服及統治安南[參 22],永乐二十二年(1424年),明朝国土面积达到极盛,在东南亚设置旧港宣慰司[註 7]等行政机构,加强对东南洋一带的管理[參 23][參 24]。
明代商品经济繁荣,出现商业集镇,而手工业及文化艺术呈现世俗化趋势[參 25]。根據《明实录》所载的人口峰值于成化十五年(1479年)达七千余万人[參 26],不过许多学者考虑到当时存在大量隐匿户口,故认为明朝人口峰值实际上逾亿[參 27],还有学者认为晚明人口峰值接近2亿[註 8]。这一时期,其GDP总量所占的世界比例在中国古代史上也是最高的,1600年明朝GDP总量为960亿美元,占世界经济总量的29.2%,晚明中国人均GDP在600美元[註 9]。
明朝政治明太祖在诛杀胡惟庸后废除丞相,六部直接对皇帝負責,後来设置内阁;地方上由承宣布政使司、提刑按察使司、都指挥使司分掌权力,加强地方管理。仁宗、宣宗之后,文官治国的思想逐渐浓厚,行政权向内阁和六部转移。同时还设有都察院等监察机构,為加強對全國臣民的監視,明太祖設立特務機構錦衣衛,明成祖設立東廠,明憲宗时再設西廠(後取消),明武宗又設內廠(後取消),合稱「廠衛」。但到了后期出现了皇帝怠政,宦官行使大權的陋習[參 3],然而决策权始终集中在皇帝手里,不是全由皇帝独断独行。有许多事还必须经过经廷推、廷议、廷鞫的,同时还有能将原旨退还的给事中[參 33],另到了明代中晚期文官集團的集體意見足以與皇帝抗衡,在遇到事情決斷兩相僵持不下時,也容易產生一種類似於「憲法危機」的情況,因此「名義上他是天子,實際上他受制於廷臣。」[參 34]。但明朝皇權受制於廷臣主要是基於道德上而非法理上,因為明朝當時風氣普遍注重名節,受儒家教育的皇帝往往要避免受到「昏君」之名。但是,皇帝隨時可以任意動用皇權,例如明世宗「大禮議」事件最後以廷杖朝臣多人的方式結束[參 35]。
有学者认为明代是继汉唐之后的黄金时期,也被称为最后一个可以和汉唐媲美的盛世[參 36]。清代張廷玉等修的官修《明史》评价明朝为「治隆唐宋」[註 10]、「遠邁漢唐」[參 37]。




清朝(1644年6月5日-1912年2月12日)
清朝(1616年2月17日、1636年5月15日或1644年6月5日-1912年2月12日[註 1]),正式國号為大清(满语:ᡩᠠᡳᠴᡳᠩ
ᡤᡠᡵᡠᠨ,穆麟德:daicing gurun,太清:daiqing gurun)[參 6],對外使用中國(满语:ᡩᡠᠯᡳᠮᠪᠠᡳ
ᡤᡠᡵᡠᠨ,转写:dulimbai gurun)、中華大清国、大清国、大清帝國等名稱[註 2],又称满清(蒙古語:манж Чин)[註 3]、皇清,是中国历史上由滿族建立的一個大一統朝代,亦為中國歷史上最後一個封建王朝,统治者为起源於明代建州女真的爱新觉罗氏。
满人源自女真,皇族愛新覺羅氏為建州女真一部,隸屬明朝建州卫管轄之部眾。建州卫是明朝在中國东北设立的一个卫所,屬於明朝邊防行政单位,曾隶属于奴儿干都司管辖,而爱新觉罗氏世代為建州左衛都指揮使。1616年,女真族人努尔哈赤在今中国东北地区建国称汗,建立大金(史稱後金),定都赫图阿拉,又稱為“兴京”(今辽宁新宾)。1636年,努尔哈赤的繼承者皇太极在盛京(今瀋陽)称帝,定国号为「大清」,當時其領土僅止於中國東北及漠南地區,但已對退守長城以南的明朝造成重大威脅。1644年,大順李自成率军攻陷北京,明朝灭亡。同年,吳三桂部等原明朝殘餘軍隊為對抗李自成而歸降清軍,由此清軍進入山海关内,在擊敗農民軍後遷都北京,並開始大規模南下。其后的数十年时间内,清朝陆续消灭华北殘餘明朝勢力、李自成的大順军、張獻忠的大西國、南明和明鄭等势力,统一中国全境。歷經康熙、雍正及乾隆三帝,清朝的綜合國力及經濟文化逐步得到恢復和發展,统治着辽阔的領土及藩屬國,史稱康雍乾盛世,是清朝發展的高峰時期,亦是中國歷史上最輝煌的時期之一[參 10][參 11][參 12][註 4]。
清朝政治制度基本上沿襲明朝,其最高決策單位隨皇帝的授權而變動,例如軍機處、總理衙門等,除提升行政效率外,也使皇帝能充分掌權[註 6]。清中期文字獄興盛,若有疑似反清復明的運動與散播被認為不利皇帝的消息,往往會引來冤獄,牽連多人受害[參 23][註 7]。軍事方面,清朝在初期建樹巨大,原先以旗人的八旗軍為核心精銳,龐大的綠營為主力,而後期逐漸以綠營和地方團練如湘軍、淮軍為支柱。清朝領土在歷史上具有重要意義,清初期所進行的陸上與海上擴張,以及對邊疆地區的強而有力的施政,奠定了現代中國所繼承的基本版圖與統治。清极盛时可達1310万平方公里之巨,在中國歷史上僅次於元朝,即使在清末也維持1130萬平方公里。政治穩定、廣泛種植新作物與賦稅制度的改變,使得中國人口最後突破以往的平均值,達到四億左右。國內與國外的貿易提升,帶動經濟農業與手工業的發展[參 26]。
外交接觸方面,除了與周邊東亞國家有往來,當時正值航海時代的歐洲人,直接透過海路來與中國貿易和傳教活動,當時主要集中於廣州,不過西方列強在18世紀左右憑藉著工業化的突破,開始大幅拉開國力差距,鴉片戰爭開啟中國近代歷史,使中國由東亞的中心變成列強環伺的國家。列強迫使清廷簽訂不平等條約,以武力獲得在華利益。清朝在抵抗外侮與內憂的同時,也一直處於改革派與守舊派拉鋸的局面。在列强入侵的同时西方科學與文化亦引入中國,讓清朝發起一連串的改革與革命,如洋務運動,促使中國文化的成長與革新[參 27]。然而甲午戰爭的失敗使改革的努力受到沉重打擊,并使中國國際地位大為降低,列強加速劃分勢力範圍。而其後的維新運動也隨守舊派抵制而告終。在義和團運動排外反列強失敗、引來八國聯軍侵華後,清廷也推動清末新政,虽取得一些成效,但部分內容讓许多立憲派知識分子失望,轉而支持革命。1911年辛亥革命爆發,1912年1月1日中華民國在南京正式成立,同年宣統帝(溥儀)於2月12日宣布退位,清朝正式滅亡。清朝從後金時期算起,共經歷12位皇帝,13个年號(包含太祖的天命和太宗的天聰),國祚長296年,又有滿清十三皇朝之稱;如果自1636年皇太極改國號為清開始算起,共經歷11位皇帝,12个年號。國祚長276年。如果自1644年遷都北京入主中原以來則有10帝,歷時268年[參 5]。




